竹新社
联防联控机制12月7日印发《以医联体为载体做好新冠肺炎分级诊疗工作方案》,以地级市、县为单位网格化布局医联体,建立亚定点医院—定点医院—外部协作的三级综合医院的双向转诊机制。 基层医疗机构负责首诊,按照服务人口的15-20%配足中药和抗原检测盒,平时对中高风险人群建档专案管理; 普通型病例、高龄合并心脏病肿瘤等严重基础疾病但病情稳定的无症状感染者和轻型病例,由亚定点医院治疗; 以肺炎为主要表现的重型危重型病例、需要进行血液透析的感染者,在定点医院集中收治; 以基础疾病为主的重型危重型病例,转诊至地区牵头的三级综合医院治疗。…
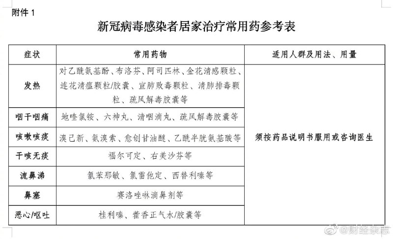
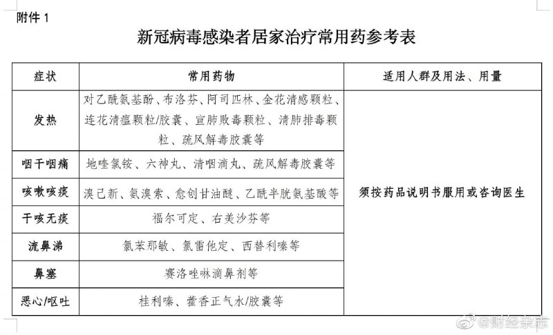
联防联控机制12月7日印发《新冠病毒感染者居家治疗指南》。
感染者非必要不外出;自测抗原阴性且连续两天核酸检测Ct≥35可恢复正常生活出行。核酸检测、垃圾清运、环境消杀由社区安排。
如家庭共用卫生间,感染者每次用完卫生间均应消毒。
无症状者无需服药,发热咳嗽者对症用药。
服药后仍发烧持续高于38.5℃超过三天、呼吸困难或气促、儿童嗜睡或持续拒食等情况应离家就医。
基层医疗卫生机构要24小时值班,指定专人承担感染者居家治疗健康咨询;储备常用药品、抗原检测试剂、指夹式血氧仪。
国家卫健委
 
 
Back to Top